#65b: Update: The Silver Crisis Has Already Exceeded Projections
Continued from #65
I published the analysis here with projections about where silver might go in early 2026. I need to update this immediately because the situation has already progressed beyond what I outlined. As of this week, silver has not only broken $70 per ounce, it has reached a market capitalization of $4.04 trillion, officially surpassing Apple Inc. ($4.02 trillion) to become the third most valuable asset on Earth, behind only gold ($18 trillion) and Nvidia ($4.5 trillion).
Additionally, technical analysts tracking long-term commodity cycles are confirming what the fundamental analysis suggested: silver has broken out of a 50-year range in a pattern that historically results in explosive repricing within two quarters. Both the market mechanics and the technical patterns are pointing to the same conclusion from different analytical frameworks.
1 | What the Acceleration Forces Us to Admit
The main post, mapped potential trajectories based on mathematical inevitabilities and historical patterns, projecting silver could reach $150-200 in the coming months as the physical shortage became undeniable. The market has already moved faster than the conservative timeline I outlined. Silver hit $72.42 per ounce during what traders are calling “Ghost Week” (the liquidity vacuum between Christmas and New Year’s), and the mechanisms that drove this move validate everything in the core analysis.
The Ghost Week Phenomenon
What happened during Christmas week 2025 was a perfect demonstration of the cascade mechanics described earlier:
Liquidity Vacuum: With senior traders on holiday and only junior execution traders and algorithms manning the system, normal market-making functions disappeared. The “steps” between price levels went from inches to feet.
VaR Trigger Cascade: When thin holiday liquidity caused silver to spike, Value-at-Risk models at major banks started flashing red alerts. Junior traders, unable to reach senior management, were forced by protocol to cover short positions immediately. But there were no sellers in the ghost week vacuum.
Forced Buying Spiral: Banks that normally suppress silver prices became forced buyers. Deutsche Bank had to buy. HSBC had to buy. Each purchase pushed prices higher, triggering more VaR alarms at other institutions. A feedback loop of panic buying.
Gamma Squeeze: Options market makers, short gamma during the rapid price movement, were forced by mathematical hedging requirements to buy more silver with each uptick, which caused further upticks, which required more buying. Algorithmic suicide pact.
Physical Market Lockdown: During this chaos, physical dealers went “no bid.” Money Metals Exchange listed silver eagles at $112.95 when spot was $72. A $40 premium. Why? Because dealers would rather hold metal than accept dollars. “Call for pricing” on bulk orders means “we’re not selling to you.”

This validates the core mechanism: when the paper market (COMEX contracts) diverges from physical reality, and when liquidity disappears, the suppression machine breaks.
The Apple Flip as System Signal
The fact that silver’s market capitalization now exceeds Apple is not just a financial milestone. It represents a fundamental shift in what the market values. Apple sells consumption: iPhones, iPads, luxury discretionary items you don’t need during crisis. Silver is production infrastructure: You cannot build solar panels without it. You cannot build EV batteries without it. You cannot build AI data centers without it. You cannot build missiles without it.
The market is rotating from consumption to production, from paper promises to physical reality, from apps to atoms.
2 | The Technical Breakout Context
Beyond the market cap story, there’s another critical dimension: the technical breakout pattern itself. According to analysts who track long-term commodity cycles on logarithmic scales, silver has just broken out of what they call a “50-year idiot range” (roughly $4 to $50). When commodities break multi-decade ranges like this, historical precedent suggests they don’t just move higher. They reprice to an entirely new reality.
The Copper and Lead Precedent
This pattern has played out before in base metals. Copper spent decades moving sideways from the 1970s through 2005. When it finally broke out in 2005, it didn’t double. It quadrupled in two quarters, then lived in that new price reality permanently. Lead did the same thing in 2007, quadrupling within a couple quarters after breaking a multi-decade range.
The mechanism: markets make mistakes. They can misprice assets for extended periods. When collective realization hits that the price has been wrong for decades, the adjustment is violent and compressed.
Silver has shown this behavior twice before:
1979-1980: After years of steady advance, silver exploded from $12 to $50 in roughly 5 months
2010-2011: After years of rising, silver went from roughly $20 to $48 in about 7 months
Both moves featured a characteristic midpoint pause (around month 3) that made investors think the top was in. Both times, after that brief consolidation, the second half of the move was even more explosive than the first.
The Logarithmic vs Arithmetic Distinction
Here’s where the mathematics gets important. If you measure silver’s 50-year range arithmetically ($4 to $50 = $46 range), and you add that range to itself, you get a target around $100.
But on a logarithmic scale, which accounts for percentage moves rather than absolute dollars, the same doubling of range suggests $500.
When you take a range from $4 to $50 (roughly 12x move) and double it on a log scale, you’re talking about another 12x move from $50, which puts you at $500-600.
Is this probable? Analysts making this case aren’t claiming certainty. But they’re pointing out that copper and lead both did exactly this when they broke their multi-decade ranges. They didn’t respect arithmetic projections. They followed logarithmic math.
The Gold-Silver Ratio Signal
Perhaps more importantly, silver’s breakout relative to gold provides additional context. Looking at historical ratios:
1980: Silver reached 6.5% of gold’s price (at the peak of that cycle)
2011: Silver reached 3% of gold’s price
Current: Silver is only 1.5% of gold’s price
If gold reaches $8,000 (based on its own historical pattern of 8-fold moves from bare market lows, which it has done twice in 50 years and is only halfway through this time), and silver reaches even the conservative 3% ratio from 2011, that’s $240 silver.
If silver reaches the 6.5% ratio from 1980, that’s $520 silver.
Current price: $72. The math suggests current prices are still dramatically undervalued relative to historical relationships.
3 | The November Technical Signal
The technical signal that triggered this outlook came in late November 2025:
Gold vs S&P 500: After 10-11 years of sideways relative performance, gold broke out decisively against the stock market. This indicates capital rotation from equities to monetary metals.
Mining stocks vs S&P 500: Gold and silver mining stocks (GDX, XAU) broke out against the S&P at the same time, confirming the rotation.
Silver vs Gold: Most critically, silver broke out against gold itself. Historically, when silver leads gold, it signals the beginning of silver’s explosive phase within the monetary metals complex.
All three breakouts happened simultaneously in November. When these relative performance signals align, markets are rarely wrong.
4 | Cascade Grammar: Understanding Tightly Coupled Systems
In my work on climate repair and water systems, I’ve spent considerable time studying military strategy, particularly the operational principles of Khalid ibn al-Walid, one of history’s greatest military commanders. In Episode #63, I developed what I call “Khalid’s Grammar” - a framework for understanding how cascades propagate through tightly coupled systems. I’ll dive much deeper into this in a future episode, but the basics are essential for understanding what we’re watching unfold in financial markets.
Khalid’s Grammar operates on three elements:
Identify propagation paths: Where is the system tightly coupled? In organizations, this might be all projects dependent on one platform team, or all decisions requiring one executive’s approval. In markets, it’s where components are so interconnected that failure in one area rapidly propagates to others with no buffer, no slack, no time for intervention.
Apply pressure at hinge: Not everywhere. The specific coupling point where failure will propagate. You don’t need to destroy the entire system. You need to break the coupling that holds it together. Strike at the exact moment when the system is already under maximum stress, and a small force creates disproportionate effect.
Harvest: When the structure starts failing, the cascade does the work. But don’t overextend. If you take on the problems along with the assets, you’ve imported the cascade into your own structure.
A tightly coupled system is one where components are so interconnected that failure in one area rapidly propagates to others. There’s no slack, no buffer, no time for intervention. When one element fails, the stress immediately transfers to adjacent elements, which fail in sequence, creating a cascade that follows its own inexorable logic.
Khalid’s genius was recognizing these coupling points in enemy formations and striking at the precise moment when the system could not absorb the shock. He didn’t need to destroy the entire enemy army. He needed to break the coupling that held it together. Once that coupling failed, the cascade did the rest.
In ecological systems, I see this constantly. A watershed is a tightly coupled system. When you deforest a hillside, you don’t just lose trees. You lose water retention, which increases runoff velocity, which causes erosion, which silts up streams, which kills fish populations, which disrupts nutrient cycles, which degrades soil quality downstream. One intervention point, seven cascading failures.
In atmospheric systems, this manifests as feedback loops. Warming melts Arctic ice, which reduces albedo (reflectivity), which increases heat absorption, which accelerates warming, which melts more ice. The system amplifies its own deviation from equilibrium.
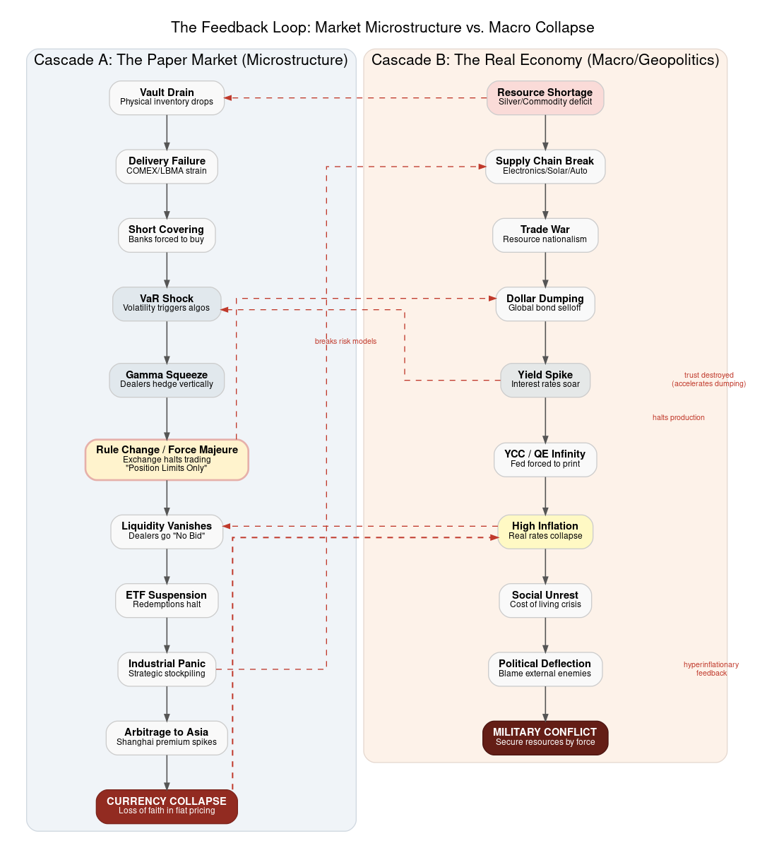
The financial system we’re watching collapse right now is the textbook definition of a tightly coupled system:
The COMEX silver market is coupled to:
Physical vault inventories
Bullion bank derivative positions
ETF redemption mechanisms
Industrial supply chains
Mining company production
Shanghai price discovery
Currency exchange rates
When one element fails (vault drain), the stress transfers immediately:
Vault drain → COMEX cannot deliver → Banks forced to cover shorts → VaR models trigger → Gamma squeeze activates → Dealers go “no bid” → ETFs suspend redemptions → Industrial buyers panic → Shanghai arbitrage intensifies → Currency confidence collapses
This isn’t seven separate problems. This is one coupled system experiencing cascade failure.
The same tight coupling exists across the three crisis pathways:
Silver shortage → Manufacturing disruption → Trade war damage intensifies → Dollar dumping accelerates → Treasury yields spike → Fed prints money → Inflation surges → Social unrest → Political pressure for external enemies → Military escalation
Each arrow represents a coupling point. Each coupling point represents a pathway for stress transfer. And because the couplings are tight (meaning near-instantaneous stress transfer with no buffer), the cascade accelerates rather than dampens.
Khalid understood that in tightly coupled systems, timing is everything. Strike too early, and the system absorbs the shock. Strike too late, and you miss the moment of maximum vulnerability. But strike at the exact moment when the system is already under maximum stress, and a small force creates disproportionate effect.
The silver market in Ghost Week was experiencing maximum stress (holiday liquidity vacuum, year-end positioning, China export controls looming). The VaR trigger was the small force. The $4 trillion market cap flip was the disproportionate effect.
This is why the cascade is accelerating faster than models predicted. Models assume loose coupling (buffers, slack, time for intervention). But we’re discovering in real-time that the coupling is far tighter than anyone understood. There are no buffers left. The vaults are empty. The derivative positions are too large. The dollar alternatives are ready. The industrial dependencies are absolute.
Khalid’s final lesson about tightly coupled systems: once the cascade begins, attempting to stop it often accelerates it.
When the Fed prints money to stabilize bond markets, they accelerate currency collapse. When COMEX suspends trading to “restore orderly markets,” they prove the market is broken. When governments impose capital controls to prevent flight, they trigger the flight they’re trying to prevent.
The interventions themselves become stress points that the cascade exploits.
This is why I keep emphasizing that the window for managed descent has closed. You cannot gently descend through a cascade in a tightly coupled system. You either don’t trigger the cascade at all, or you ride it to completion.
We triggered it. Now we ride it.
(I will explore Khalid’s Grammar in much greater depth in a future episode, showing how these same principles apply across military strategy, organizational design, ecological restoration, and financial system architecture.)
5 | What This Accelerates and what it means for Future
If silver has already hit $72 and achieved $4 trillion market cap in December 2025, the timelines I outlined for the other cascade mechanisms accelerate:
COMEX Stress: Already visible. The “call for pricing” phenomenon and $17+ premiums over spot indicate the exchange is struggling to deliver physical metal.
Banking Contagion: The VaR-triggered forced buying during Ghost Week shows banks are already losing control. Smaller bullion banks are already at risk.
Dollar Crisis: If the commodity shock is happening this fast, the treasury dumping and dollar decline I projected for February-March could begin even sooner.
Industrial Supply Chain: Nvidia, Tesla, Samsung, and other manufacturers dependent on silver are already facing the reality that the metal required for their products is worth more than their companies. Not a future scenario. Happening now.
6 | The Nvidia Collision Course
Silver at $4.04 trillion is now just $460 billion behind Nvidia at $4.5 trillion. At current volatility rates, this gap could close in weeks rather than months.
But more importantly, Nvidia needs silver to exist. Each AI chip contains 3-8 grams of silver. The thermal interface materials use silver paste. The data centers powering AI need solar panels, which require 700,000 ounces of silver per gigawatt of capacity.
Nvidia’s success requires more chip production, which requires more silver consumption, which drives silver prices higher, which increases silver’s market cap, which brings it closer to flipping Nvidia. The company’s growth is fueling the commodity that will surpass it.
A high-end AI GPU now contains between 3 and 8 grams of silver. Nvidia is shipping millions of these units. But it’s not just the chip. It’s the board, the interconnects, the thermal interface materials. The silver paste between chip and cooling fan moves heat faster than anything else in the periodic table.
Standard electronics grow at maybe 2-3% per year. AI infrastructure is growing at 15-20% per year in terms of silver consumption.
Every time Nvidia’s stock goes up, it means they’re selling more chips. Every time they sell more chips, they burn more silver. Nvidia’s success is fuel for silver’s rocket.
But the Nvidia kill switch isn’t just about the chips. It’s about the power. Microsoft, Google, Amazon have all pledged carbon neutrality. They’re building massive solar arrays to power AI factories. It takes roughly 700,000 ounces of silver to generate 1 gigawatt of solar power.
Nvidia hits the silver market with a double demand stream:
Silver inside the server to run the AI
Silver outside the server to generate the electricity
Silver is the toll booth on the highway to the future. For 40 years, the price of the toll was $20. Now the toll is $72. Soon it could be $150, and Nvidia has no choice but to pay it.
7 | Price Inelasticity Confirmation
The fact that industrial buyers were willing to pay $89 per ounce (Money Metals pricing) when spot was $72 confirms the price inelasticity thesis. Companies like Tesla and Samsung will pay whatever it takes because:
The silver in their products costs $50
The products sell for $40,000+
Without silver, the production line stops entirely
They cannot afford NOT to buy at any price.
To a company worth $4.5 trillion, the price of silver is irrelevant. If silver is $70, they buy it. If silver is $200, they buy it. If silver is $500, they buy it. Because the silver in the chip costs maybe $50. The chip sells for $40,000. They are price inelastic.
8 | The Timeline and Midpoint Correction
Based on the November signal and historical precedent from silver’s 1980 and 2011 moves, technical analysts project:
Months 1-3 (November 2025 - February 2026): Initial explosive move, likely reaching $80-100 range. Around month 3 (February), expect a midpoint correction or pause that will make many investors think the move is over.
Months 4-6 (March - May 2026): After the midpoint stumble, an even more explosive acceleration. This is when the move could reach $200+, potentially much higher depending on where the midpoint lands.
If we’re at $95-100 by the midpoint (month 3), the thinking goes: “If we got this far in three months, where will we be in the next three?” The second half historically exceeds the first.
Post 6 months: A new reality. Price will have made most of its move, but the new baseline will be permanently higher. Similar to copper post-2005 or lead post-2007.
But here’s the critical observation: the Ghost Week move to $72 already happened. We’re not starting from $30 or $40. We’re starting from $72 with physical market already in severe stress.
If the midpoint target is $95-100 (which seemed ambitious when the analysis was made), we may already be close to that level. Which suggests either:
The midpoint arrives sooner than expected (January instead of February)
The midpoint is much higher than historical precedent ($120-140 instead of $95-100)
The entire timeline compresses because physical shortage is more severe than in 1980 or 2011
9 | The Currency War: BRICS at 99.1% Dedollarization
While silver markets were experiencing the Ghost Week cascade, an equally significant event was unfolding in currency markets that validates and accelerates the thesis outlined in the main document. The infrastructure for dedollarization is not coming. It’s operational. And it’s processing transactions at a scale that threatens the entire foundation of dollar dominance.
Russia-China: Complete Dedollarization Achieved
According to Russian Finance Minister Anton Siluanov, Russia and China have achieved 99.1% settlement in rubles and yuan for their bilateral trade. This is not a target. This is not a projection. This is current reality as of December 2025.
Two of the world’s largest economies (the world’s largest energy exporter and the world’s largest manufacturer) are conducting almost zero trade in dollars. The theoretical possibility of dedollarization has become operational fact.
But this pattern is spreading with mathematical precision:
India and Russia: 90% of trade in local currencies
Brazil and China: Yuan-real trade settlement agreement (signed 2023, now operational)
Iran and Russia: Over 95% of trade in rubles and rials
Malaysia and India: Moving to rupee settlements
UAE: Becoming a hub for alternative currency settlements
When you aggregate the bilateral trade volumes across these relationships, you’re looking at trillions of dollars in annual commerce that no longer touches the U.S. financial system.
CIPS: The Parallel Infrastructure
China’s Cross-Border Interbank Payment System (CIPS), their alternative to SWIFT, now connects 4,800 banks across 185 countries. In January 2025, CIPS processed the equivalent of $24.5 trillion in transactions, up 43% from 2023.
To put that in perspective: that’s approaching the total annual GDP of the United States. The parallel payment infrastructure isn’t theoretical. It’s processing more than two trillion dollars per month.
The share of yuan in global payments has doubled since 2022 and is now used in 50% of intra-BRICS trade. The digital yuan is already being tested in international settlements.
Central Bank Gold Accumulation
In 2024 alone, central banks added 1,045 metric tons to global gold reserves. This marks the third consecutive year above 1,000 metric tons. Poland led with 90 tons, but emerging market central banks across Asia, Latin America, and Africa were accumulating physical gold at unprecedented rates.
This validates the pattern described in the main document: strategic rotation from paper dollars to physical metal, from centralized U.S.-controlled systems to distributed regional alternatives.
The Bond Market Exodus
Asian bond markets provide another data point. Asian companies and governments increased their euro-denominated bond issuance to 23% of total foreign currency borrowing in 2025, up from 17% in 2024. That’s a 75% increase in one year, representing $86.4 billion.
China alone issued $4 billion in bonds that attracted over $100 billion in bids. Japan’s NTT issued $5.5 billion, marking the largest corporate euro issuance from Asia in 2025.
When Asian borrowers can save 25% on funding costs by avoiding the dollar, they will choose euros. Every bond issued in euros instead of dollars is one less source of demand for U.S. financial markets.
Trump’s 150% Tariff: The Intervention That Accelerates
In February 2025, President Trump announced 150% tariffs on any BRICS nation that tries to replace the dollar. He declared that “BRICS is dead,” that his threats worked.
The very next month:
Brazil invited Mexico, Uruguay, and Colombia to the 2025 BRICS summit
Nigeria officially joined as a partner country
Indonesia became the first Southeast Asian full member
Argentina started reconsidering membership
This is Khalid’s Cascade Grammar Element 3 in perfect demonstration: the intervention intended to stop the cascade became the catalyst that accelerated it.
The feedback loop is self-reinforcing:
Trump threatens tariffs → Countries seek de-risking from dollar dependence → More local currency trade agreements → Less dollar demand → Weaker dollar purchasing power → Higher inflation in America → More aggressive U.S. trade policies → More countries seeking alternatives
Each turn makes it faster and more dangerous.
The Petrodollar Cracks and BRICS Pay
Oil markets show this most clearly. India buys Russian oil at $5 discount to Brent crude, sometimes paying in UAE dirhams. China imports massive volumes of Russian energy settled in yuan. Iran sells oil to both countries in local currencies.
Millions of barrels per day no longer generate dollar demand.
Saudi Arabia hasn’t formally joined BRICS, but they’re watching carefully. If their biggest customers (China, India) move to yuan/rupee settlements, the petrodollar system that has anchored dollar dominance since the 1970s cracks.
BRICS Pay is scheduled to become operational by late 2025 or early 2026. Once that payment system is running, the biggest barrier (payment processing infrastructure) will be eliminated.
Brazil could sell soybeans to China, use those yuan to pay for Iranian oil, settle Russian machinery purchases with the balance, all without touching a single dollar.
That new reality, is approximately six months away.
The British Pound Precedent
In 1948, the British pound held twice the global reserve share of the U.S. dollar. By 1969 (just 21 years later), the dollar had overtaken the pound by a factor of 10. By 1980, the pound had collapsed to just 2% of global reserves.
What caused this? Britain’s fiscal irresponsibility, inability to maintain convertibility, and the rise of a stronger power (the U.S.).
Today, America runs $2 trillion deficits, pays $1 trillion in interest, while BRICS nations (35.6% of global GDP) build alternative infrastructure.
But this time is different. When the pound collapsed, there was one alternative (the dollar). Today, we’re seeing multiple regional currency blocks: yuan for East Asia, ruble for Russia’s sphere, rupee for India’s partners, real for Latin America.
Instead of one global currency, we’re moving toward a multi-polar monetary system.
Connection to Silver Crisis
The currency war and silver crisis are tightly coupled:
Dollar Crisis → Silver Crisis: When currency confidence collapses, capital rotates to physical assets. The rotation from Apple ($4.02T) to silver ($4.04T) is a currency crisis manifesting through asset repricing.
Silver Crisis → Dollar Crisis: When COMEX defaults (projected January 2026), it proves major U.S. institutions lied about asset backing. If COMEX lied about silver, what about the dollar itself?
Trade War → Both: Trump’s 150% BRICS tariffs damage trade, accelerate dedollarization, validate China’s export controls on silver (January 1st).
Tight coupling means stress in one system immediately propagates to others.
10 | Why the Mainstream Keeps Missing It
Throughout 2024 and into 2025, mainstream analysts repeatedly called for corrections. “Gold must come back to $2,000.” “Silver must return to $25.”
It never happened. Gold stalled at $2,500 for months (April-July 2024), but didn’t correct. It stalled again at $2,750 (October-November), but only for 6 weeks before breaking higher. Silver similarly refused to give the predicted pullbacks. Why do analysts keep getting it wrong? They don’t grasp what’s underlying this move. They see it as another commodity cycle. They miss that this is a fiat currency credibility crisis manifesting through monetary metal repricing.
Turn on CNBC. Are they talking about silver flipping Apple? No. They’re talking about interest rates, elections, anything else.
Why the blackout? Because this event breaks their narrative. It proves the fiat valuation model is broken. If the average 401k investor realizes that Apple (the biggest holding in their passive index fund) just got dethroned by a “barbarous relic,” they might start asking dangerous questions:
“Why do I own so much Apple and zero silver?” “Is my currency collapsing?” “What else are they not telling me?”
The information control around this is absolute, which ironically confirms its importance.
11 | The Fiat Currency Crisis Context and the new possible Timeline
Technical analysts making long-term projections frame this differently than a typical commodity cycle. Their view: we’re facing a fiat currency crisis. After 100 years of unbacked currencies, we’re reaching a crisis point focused on sovereign debt markets (U.S., Japan, UK, others).
When that crisis hits fully, the question shifts from “what’s the price of silver?” to “what’s the value of the currency we’re measuring it in?”
Gold and silver aren’t just commodities in this framework. They’re monetary metals with thousands of years of history as money. The breakout happening now reflects capital rotating away from fiat promises toward assets that cannot be created digitally.
This is exactly what the main analysis described from a different angle: the currency crisis pathway reaching terminal velocity.
The Timeline
Given that silver has already achieved what I projected might happen in February-March 2026, I need to recalibrate:
January 2026: China’s export controls activate January 1st. With silver already at $72 and physical already scarce, the impact will be immediate and severe. $100+ silver is now probable within weeks, not months.
February 2026: If silver hits $100-120, the COMEX default scenario becomes more likely. ETF suspensions more likely. Banking contagion more likely. This also coincides with the projected “midpoint correction” from technical analysis.
March-April 2026: The dollar crisis and potential gold revaluation timeline compresses. If commodity markets are already showing this level of stress, the sovereign response (treasury dumping, gold accumulation) accelerates.
Summer 2026: The hyperinflationary spiral and social breakdown scenarios I outlined for May-August could begin earlier or be more severe given the faster commodity shock.
12 | The Shanghai Arbitrage
Reports indicate Shanghai was trading silver at even higher premiums than COMEX during Ghost Week. Metal was being “sucked out of LBMA vaults in London and flown to Asia.”
Western banks faced an impossible choice:
Lower prices → lose physical inventory to China via arbitrage
Let prices rise → lose on paper short positions
They chose to “save the metal and sacrifice the fiat.” They let silver run to $72. They let it flip Apple.
This is capitulation. After 40 years of paper market control, the physical reality has overwhelmed the suppression system.
13 | Why This Matters for the Broader Framework
If the commodity crisis is already this advanced AND the currency crisis is already operational at 99.1% dedollarization:
The trade war damage ($6 trillion in 48 hours) meets accelerating commodity inflation.
The currency crisis (BRICS at 99.1%, CIPS at $24.5T/year, BRICS Pay launching) meets proof that physical assets are the only real store of value.
The domestic political pressure (hyperinflation, social breakdown) meets industrial supply chain failure.
The geopolitical tensions (U.S.-China) meet resource competition for critical materials.
All four systems are now in active failure mode simultaneously, and the coupling between them means each accelerates the others.
14 | Reconciling Technical Analysis with the Crisis Framework
The technical analysis described here complements rather than contradicts the fundamental framework. The three crisis pathways (commodity shortage, trade war, currency collapse) are the fundamental drivers. The technical breakouts are how those fundamentals manifest in price.
The silver shortage makes the commodity unavailable at previous prices.
The trade war destroys confidence in dollar-denominated assets.
The currency crisis drives capital into monetary metals.
The technical breakout is the market’s recognition that all three are happening simultaneously.
When analysts tracking logarithmic commodity patterns arrive at $200-500 targets, and when analysts tracking physical market mechanics arrive at $150-200 targets, and when both are working from completely different methodologies, the convergence of conclusions is itself a signal.
Different analytical frameworks pointing to the same outcome increases probability significantly.
And when we apply Khalid’s grammar of tightly coupled systems to this analysis, we see why both sets of projections may prove conservative. They’re analyzing individual components (technical patterns, physical shortage, currency crisis) when the real accelerant is the coupling between them. The cascade multiplies rather than adds.
15 | The Physical vs Paper Dynamic
One additional note: the technical analyst discussing long-term projections is looking at price charts. The earlier analysis focused on physical market breakdown (vaults draining, dealers going “no bid,” premiums exploding).
Both are happening. The paper market is breaking out technically while the physical market is breaking structurally. When paper price discovery fails completely (COMEX default scenario), the technical projections become conservative because there’s no functioning paper market left to chart.
The $200-500 range projected from technical analysis may prove to be the floor, not the ceiling, if the physical shortage becomes absolute.
16 | A Note on Volatility
Violent repricing is a feature, not a flaw. The midpoint correction will test conviction. Volatility will be extreme. Leverage traders will get destroyed in the whipsaws.
But for those holding physical metal, the volatility is noise. The signal is the regime change from a 50-year old reality to a new one.
Markets exiting decades of denial rarely offer comfort. The path from $72 to $200+ (or $500+) won’t be a smooth line. It will be a chaotic staircase with terrifying drops that convince most people the move is over.
Those drops will be buying opportunities for those who understand the underlying mechanics. They’ll be capitulation events for those who don’t.
Historical silver surges included midcycle pauses that briefly convinced investors the move was over. Those pauses were deceptive. After short consolidations, prices accelerated even faster. A similar pattern may emerge again, a temporary stall that tests conviction without invalidating the broader trend.
17 | We Are Currently in a Fifth Consecutive Year of Structural Deficit
We have consumed 820 million ounces more than we have mined since 2021. Where did that extra metal come from? It came from above-ground stockpiles. It came from the COMEX vaults. It came from the LBMA. It came from people selling grandma’s silverware.
But that buffer is gone. We saw it during Ghost Week. The reason dealers went “no bid” and “call for pricing” is because the vaults are empty. The float is gone.
Imagine this scenario in January 2026: Nvidia has a quarterly target to hit. They need to produce 500,000 H200 units. Their supplier calls and says, “We can’t get the silver paste. The Shanghai arbitrage sucked it all to China. The US dealers are sold out.”
What does Nvidia do? Do they miss earnings targets? No. They pay whatever it takes. And they pay in what currency? If BRICS Pay is operational, if yuan settlements are at 50% of intra-BRICS trade, if CIPS is processing $2T+ monthly... the industrial supply chain crisis meets the currency crisis at the exact coupling point.
18 | A Systems Perspective
As someone who analyzes cascades in natural systems, I recognize what I’m seeing: the system has already passed the threshold where controlled descent is possible. The silver market breaking through $70 and flipping Apple isn’t just a milestone, it’s a phase transition. In hydrology, we call this the moment when laminar flow becomes turbulent. In atmospheric physics, it’s when a storm system becomes self-sustaining. In ecology, it’s when a keystone species collapse triggers trophic cascade.
The mechanisms are different, but the mathematics of system failure are universal. Once certain thresholds are crossed, the cascade follows its own logic regardless of intervention attempts.
From my perspective analyzing system cascades, the technical breakout pattern and the fundamental crisis framework are describing the same phenomenon from different angles.
A technical analyst might see a 50-year range breakout that historically results in 4x moves in 2 quarters. A currency analyst sees 99.1% dedollarization operational with $24.5T annual alternative infrastructure processing.
I see three separate crisis systems (commodity, trade, currency) reaching failure threshold simultaneously with tight coupling ensuring stress propagates across all three. We’re all describing the same cascade. The difference is observation point, not outcome.
19 | Final Observation
The main document mapped potential futures based on current trajectories. The silver market has already exceeded those projections by moving faster and further than the conservative timeline suggested. The currency crisis has already achieved operational dedollarization at 99.1% for major economies. The trade war has already destroyed $6 trillion in 48 hours.
This doesn’t invalidate the analysis. It validates the mechanism. The cascade is real, it’s already in motion, and it’s moving faster than even the mathematical models suggested because:
Human panic accelerates non-linearly
Institutional failure compounds across systems
Tight coupling eliminates buffers
Interventions create new stress points
Multiple independent crises amplify through coupling
We’re not watching a potential crisis develop anymore. We’re watching it unfold in real-time across commodity markets (silver $72, vaults empty), currency markets (BRICS 99.1%, CIPS $24.5T), and trade markets ($6T destroyed, export controls activating).
The question is no longer “will this happen?” The question is “how fast will the rest follow?”
Based on:
Silver’s performance during Ghost Week
The technical breakout from a 50-year range
BRICS achieving 99.1% dedollarization
CIPS processing $24.5 trillion annually
The grammar of cascades in tightly coupled systems
The answer appears to be: faster than anyone projected.
The question each holder needs to answer: do you believe we’re in a normal commodity cycle with typical currency fluctuations, or do you believe we’re watching a fiat currency system break down in real-time through the mathematics of cascade failure in a tightly coupled global financial system where silver shortage, trade war, and currency crisis are three manifestations of one systemic collapse?
The answer determines whether you see volatility as risk or as opportunity.
Again, I must emphasize: this is not my field. I'm a systems architect observing cascade mechanics. The technical analysis comes from professional commodity analysts tracking long-term logarithmic patterns. The currency data comes from official government announcements and financial infrastructure reporting. But the pattern recognition skills that work in ecological and hydrological systems, and the strategic frameworks I've studied from military history, are screaming warnings about what comes next in financial and geopolitical systems. The mathematics of cascade in tightly coupled systems don't care what domain they operate in. The logic is the same.





